Instance Verification Kit (IVK)

mutex lock @ [63356+36+/linux-3.19-rc1/drivers/scsi/mpt2sas/mpt2sas_ctl.c]
Instance Signature: mutex

The Matching Pair Graph:


Function Name
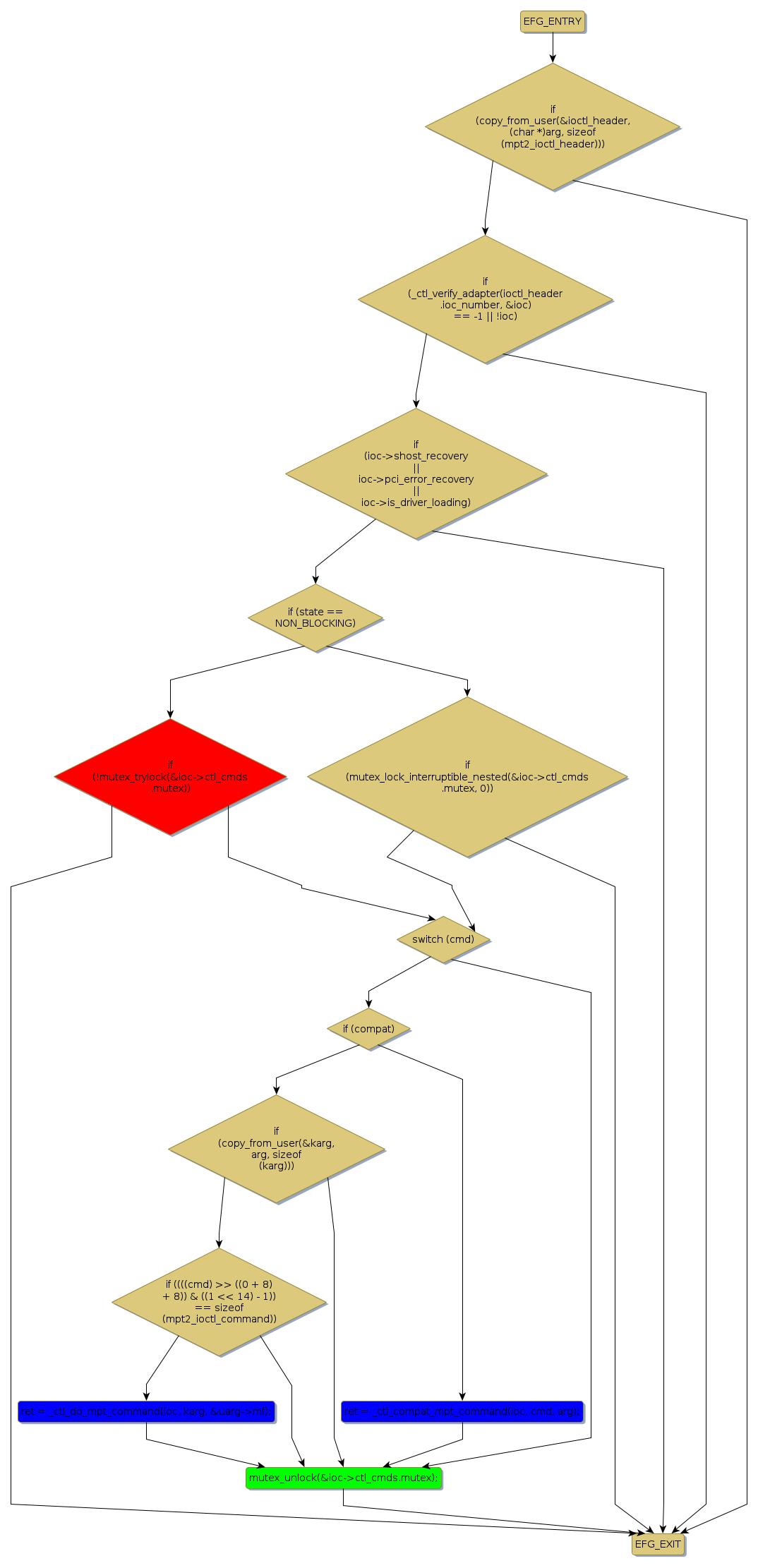
Control Flow Graph (CFG)
Events Flow Graph (EFG)
Source Correspondence
_ctl_compat_mpt_command [61183+23+/linux-3.19-rc1/drivers/scsi/mpt2sas/mpt2sas_ctl.c]
_ctl_do_mpt_command [17510+19+/linux-3.19-rc1/drivers/scsi/mpt2sas/mpt2sas_ctl.c]
_ctl_ioctl_main [62635+15+/linux-3.19-rc1/drivers/scsi/mpt2sas/mpt2sas_ctl.c]
_scsih_sas_broadcast_primitive_event [169993+36+/linux-3.19-rc1/drivers/scsi/mpt2sas/mpt2sas_scsih.c]
mpt2sas_scsih_issue_tm [67007+22+/linux-3.19-rc1/drivers/scsi/mpt2sas/mpt2sas_scsih.c]